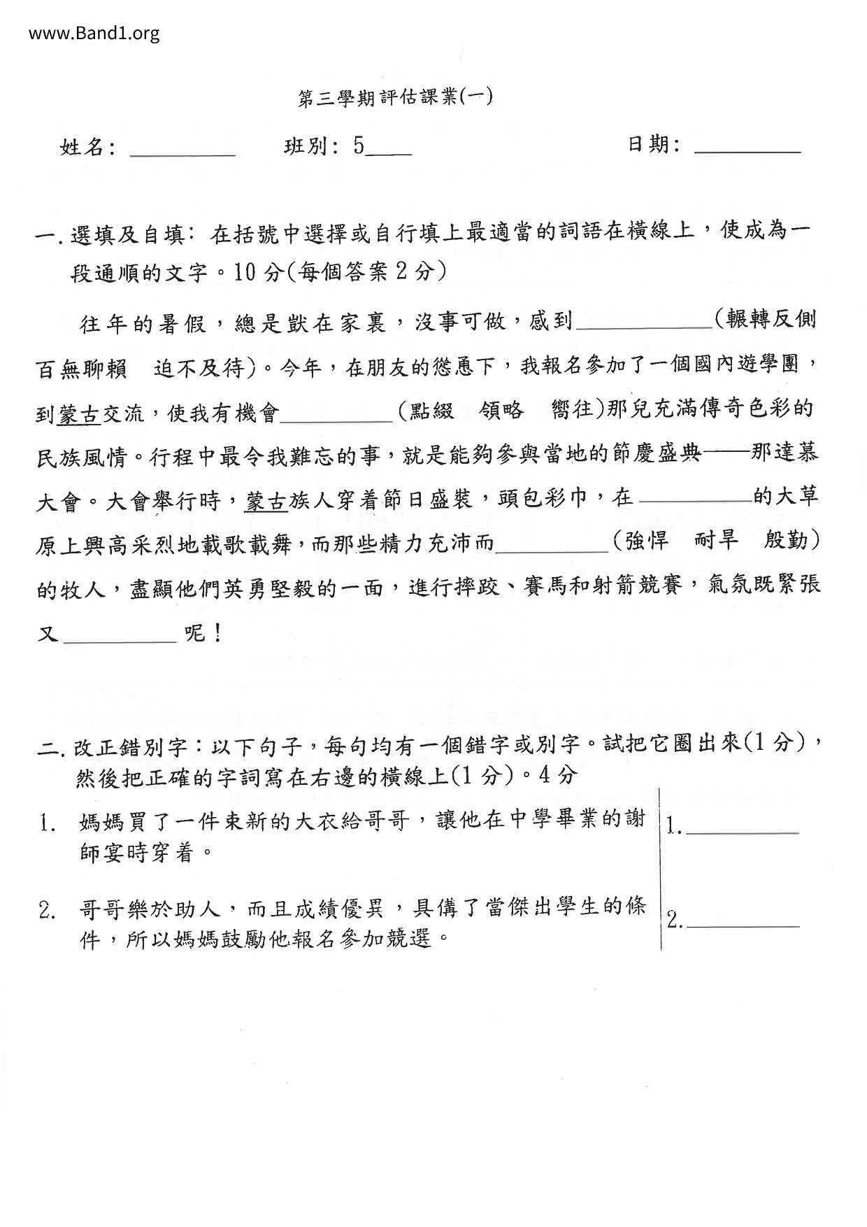
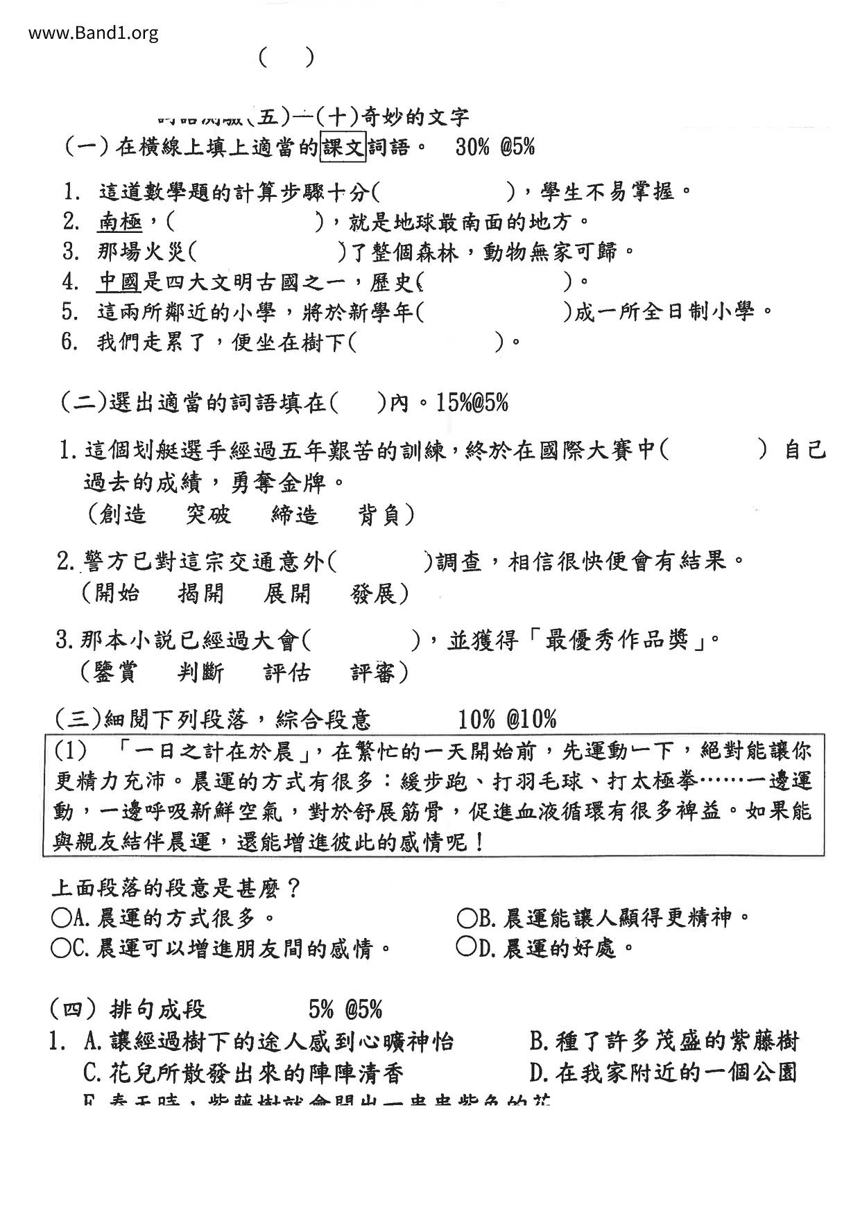
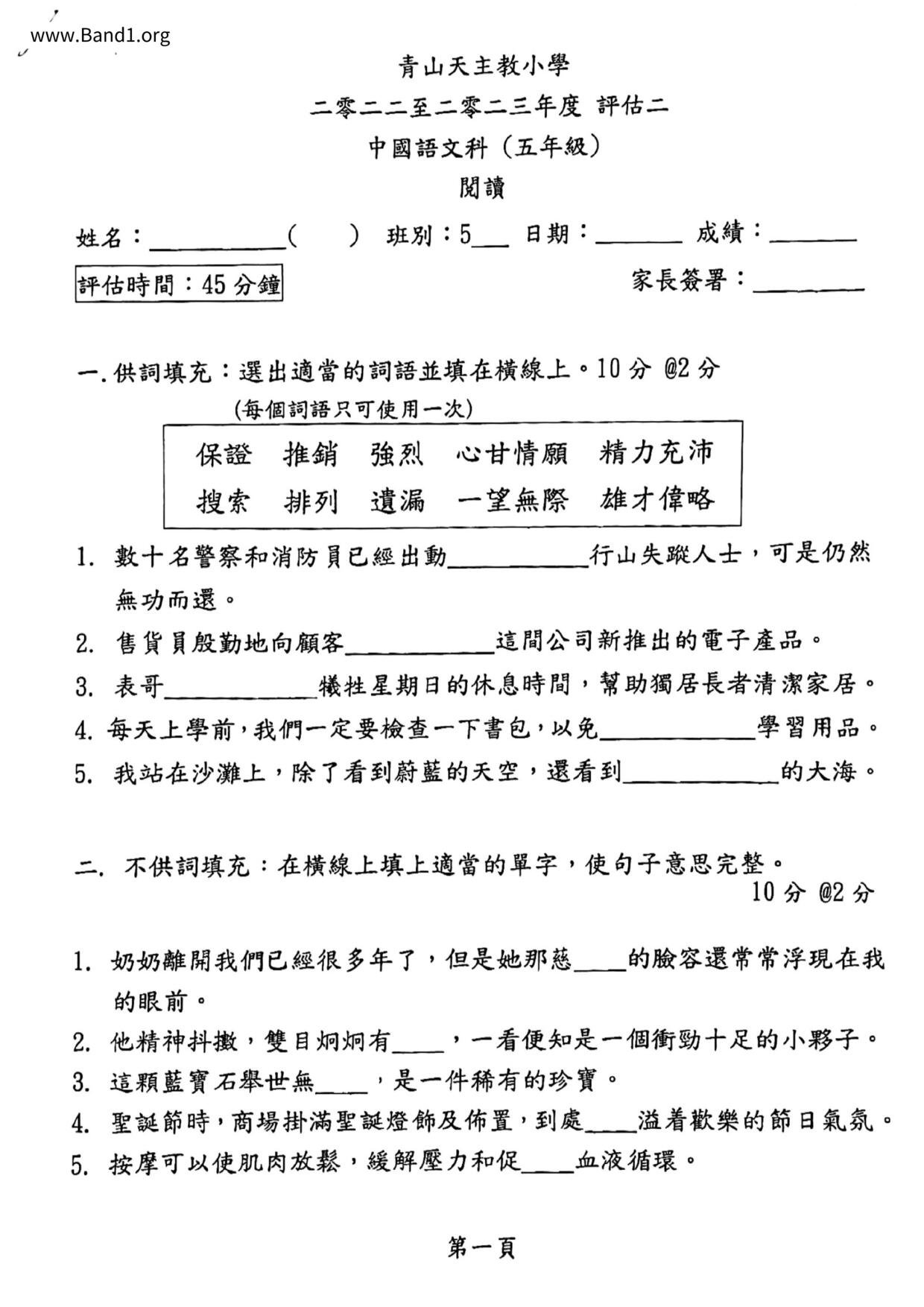
精力充沛

  

解釋:

「精力充沛」的意思是指精神和體力都非常充足,有很高的活力和動力。

例句:

1. 小明每天早上都會吃好早餐,所以他上學時精力充沛,學習成績也很好。
2. 好好休息可以讓我們的身體恢復精力充沛,讓我們更有活力地面對新的挑戰。
3. 老師說,運動可以讓我們的身體健康,也可以讓我們的精神精力充沛,所以我們應該多多運動。


包含「精力充沛」的試卷:


神態

「神態」是指人或動物表現出的神情、姿態、動作等,通常帶有一定的情感色彩,可以反映出其內心的狀態或情感。例如,一個人的神態可能表現出他的自信、憂慮、興奮、疲憊等情感,而一隻動物的神態則可能表現出它的警覺、恐懼、愉悅等情感。神態也常被用來描繪人物或動物的形象,以增強作品的情感表現力。


作文技法


<< BAND1.ORG 作文技法

©2026 BAND1.ORG (US)